信息來源:陜西人事考試網
根據人社部人事考試中心《關于2025年度一級建造師職業資格考試考務工作的通知》(人考中心函〔2025〕20號)要求,現就我省實施2025年度一級建造師資格考試考務工作有關事項通知如下:
一、總體要求
2025年一級建造師資格考試實行報名證明事項告知承諾制。請考生根據告知承諾制要求,如實承諾報考。根據專業技術人員職業資格考試屬地管理的有關規定,考生應在現工作地或居住地報名參加考試。
二、考試時間及考區設置
9月20日
上午 9:00-11:00 建設工程經濟
下午 14:00-17:00 建設工程法規及相關知識
9月21日
上午 9:00-12:00 建設工程項目管理
下午 14:00-18:00 專業工程管理與實務(10個專業)
陜西省一級建造師資格考試在全省設置11個考區,分別是省直、寶雞、咸陽、銅川、渭南、延安、榆林、漢中、安康、商洛市、楊凌示范區,資格審核工作由各考區負責。各考區考場數量不同,可容納的報名人數有限,當報名人數超出該區人數上限,報名系統將不再顯示該考區名稱,考生可選擇省內其他考區報考。
三、報名條件
按照原人事部、建設部《關于印發〈建造師執業資格制度暫行規定〉的通知》(人發〔2002〕111號)規定,及《人力資源社會保障部關于降低或取消部分準入類職業資格考試工作年限要求有關事項的通知》(人社部發〔2022〕8號)要求,符合文件規定報考條件(見附件)的人員,均可報名參加資格考試。
四、報名時間及流程
(一)報名工作各時間點
注冊報名時間:6月11日至23日18:00;
網絡核查時間:6月11日至24日18:00;
網上繳費時間:6月11日至25日18:00止。
(二)網上注冊
考生應及早注冊或完善注冊信息,在規定的時限內登錄中國人事考試網(www.cpta.com.cn)“網上報名”欄目進行報名。首次登錄全國專業技術人員資格考試報名服務平臺的考生須先進行網上注冊,填報個人身份信息、上傳經照片審核工具處理的本人半年內白底證件照片。
網上報名系統將對考生身份信息、學歷學位等注冊信息進行在線核查。核查結果分別為“核查通過”、“無法核查”和“核查不通過”。
1.核查結果為“核查通過”的考生,進入報名環節,無需上傳學歷證明材料。
2.核查結果為“無法核查”和“核查不通過”的考生,在進入報名環節后,按照系統提示上傳通過中國高等教育學生信息網獲取的PDF格式在線驗證/認證報告等學歷證明材料。
如考生提交的境內高等教育學歷學位信息無法通過在線自動核驗,應在報名前及時登錄中國高等教育學生信息網(學信網)進行驗證/認證,下載相關PDF格式在線驗證/認證報告,報名期間按報名地考試機構要求上傳相關驗證/認證報告,接受人工核查,具體操作方式參見中國人事考試網考生問答欄目內容。如考生在考試報名截止前無法及時取得學歷學位驗證/認證報告,可以臨時上傳PDF格式的學歷學位電子文件繼續完成報名,事后補充提交本人學歷學位驗證/認證報告。
(三)網上報名
考生可自主選擇是否采用告知承諾制方式辦理相關報名事項。考生未選擇告知承諾的,本年度該項考試中不再適用告知承諾制。
1.選擇告知承諾制方式辦理的人員
報考考全科級別人員,須按照報名系統提示完成報名。
報考免二科級別人員,須根據報名系統提示上傳符合免試條件的《建筑業企業一級項目經理資質證書》和高級專業技術職務資格證書原件彩色圖片,待核查通過后,按照系統提示完成報名。
報考增報專業級別人員,在系統中【資格證書核驗結果】為“核驗通過”的,并且使用承諾制方式報名的考生,無需上傳證書;在系統中資格證書無法自動核驗的考生,須根據報名系統提示上傳已經取得專業的《一級建造師執業資格證書》原件彩色圖片,待核查通過后,按照系統提示完成報名。
2.未選擇告知承諾制方式或者不適用告知承諾制辦理報考事項的人員,經網絡人工核查通過后,按照報名系統提示完成報名。
逾期未辦理者,視為放棄考試資格。
(四)資格核查
陜西省人事考試中心將在考前、考中、考后通過在線核查、現場核查、協助核查等方式進行全程資格核查。對資格核查不通過或逾期不接受核查的人員,將作出報名無效或取消考試資格、考試成績無效的處理,已繳報名費不予退費。
該項考試成績發布后進行考試資格抽查,將通過電話通知或者發送短信的方式告知被核查人提供補充材料,未接到通知人員不需要提供補充資料。請廣大考生保持報名留存手機號暢通。
本次考試報名階段實行網上核查,不再設置現場資格核查,網上核查工作由各考區人事考試機構負責,相關規定和要求由其負責解釋。
(五)網上繳費確認
考生繳費確認工作統一在中國人事考試網(www.cpta.com.cn)進行。考生必須認真核對報名信息,繳費確認后的報名信息原則上不可更改。若確需更改的,需本人攜帶身份證到各市人事考試機構申請刪除原報考信息后,重新報名、繳費,不退還原繳納費用。
未在規定時限內繳費確認者,報名無效,視為考生主動放棄本次考試。
(六)收費標準
根據陜價費發〔2018〕41號規定,客觀題每人每科41元;主觀題每人每科50元。
需要開具發票的考生,請于本年度考試開考前登錄陜西人事考試網發票郵寄欄目填寫開票申請,獲取發票。
(七)打印準考證
考生于考試前7日內登錄中國人事考試網(www.cpta.com.cn)自行下載打印準考證,并按準考證中載明的時間、地點參加考試。
(八)證書發放
電子證書: 根據《人力資源社會保障部辦公廳關于推行專業技術人員職業資格電子證書的通知》(人社廳發〔2021〕97號)文件規定和要求,可在中國人事考試網(網址:www.cpta.com.cn)——證書查驗欄目進行下載和查詢驗證專業技術人員職業資格電子證書。
紙質證書:考生可登錄陜西人事考試網進入“證書發放”欄目,通過“陜西省人事考試中心證書郵寄系統”申請紙質證書郵寄服務。
五、有關事項說明
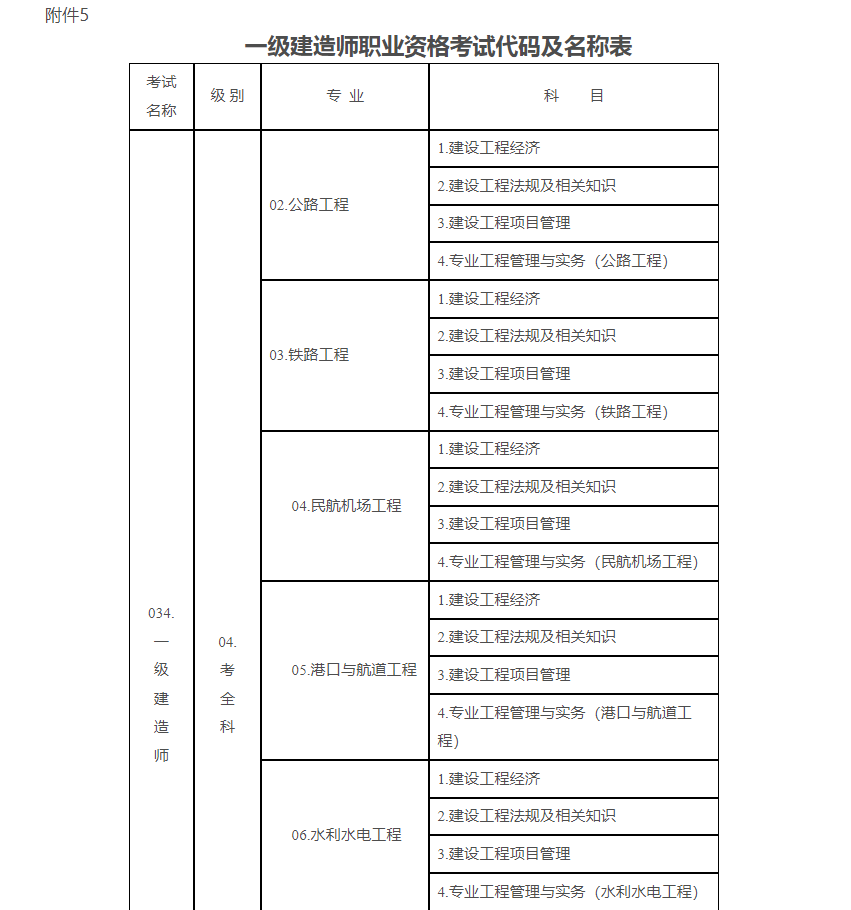
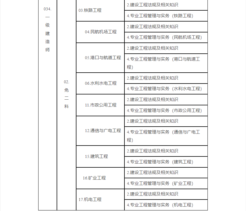
(一)一級建造師執業資格考試設《建設工程經濟》(客觀題)、《建設工程法規及相關知識》(客觀題)、《建設工程項目管理》(客觀題)、《專業工程管理與實務》(主觀題)4個科目。
參加4個科目考試(級別為考全科)的人員,須在連續2個考試年度內通過應試科目;參加2個科目考試(級別為免二科)的人員,須在1個考試年度內通過應試科目,方可獲得資格證書。參加1個科目考試(級別為增報專業)的人員須取得一級建造師資格證書后方可報名,通過應試科目后方可獲得成績合格證明,該證明作為注冊時增加執業專業類別的依據。
(二)考生提交的個人聯系方式信息(包括手機號碼、詳細通信地址等),將作為本考試文書(包括但不限于各種通知、告知、處理決定等)經本人確認可收悉的送達地址。相關文書發送至送達地址,即視為送達。個人聯系方式發生變更的,須及時登錄報名系統修改聯系方式信息。
(三)考生對考試成績有異議的,應在考試成績公布之日起30天內,通過陜西人事考試網向省級人事考試機構提出成績復查申請。
(四)考試大綱使用《一級建造師執業資格考試大綱(2024年版)》。網址:
https://www.pqrc.org.cn/Details/Publish_Details_Form.aspx?RowGuid=7c4e9303-ab0f-4914-8b30-801b3c1ca37d
(五)中國人事考試網(www.cpta.com.cn)是官方網絡報名平臺,陜西人事考試網(www.sxrsks.cn)是官方報名通知發布平臺。同時,請廣大報考人員關注陜西省人事考試中心微信公眾號sxrskswx,及時獲取考試和辦證資訊。
(六)各考區咨詢電話及接聽時間
寶雞考區0917-3902352 咸陽考區029-33356686
銅川考區0919-3185690 渭南考區0913-2330625
延安考區0911-7092306 榆林考區0912-3881901
漢中考區0916-2626179 安康考區0915-3282005
商洛考區0914-2311064 楊凌考區029-87035350
省直考區029-85717700
接聽時間:8:30-11:30,14:00-17:30 節假日除外
附件:1.一級建造師資格考試報名條件
5.一級建造師職業資格考試代碼及名稱表
陜西省人事考試中心
2025年6月4日
附件1
一級建造師執業資格考試報名條件
考全科級別
(1)取得工程類或工程經濟類專業大學專科學歷,從事建設工程項目施工管理工作滿4年。
(2)取得工學門類、管理科學與工程類專業大學本科學歷,從事建設工程項目施工管理工作滿3年。
(3)取得工學門類、管理科學與工程類專業碩士學位,從事建設工程項目施工管理工作滿2年。
(4)取得工學門類、管理科學與工程類專業博士學位,從事建設工程項目施工管理工作滿1年。
學歷或學位的要求是指經國家教育行政部門承認的學歷或學位;全日制學歷考生,未畢業期間工作經歷不計入相關專業工作年限;工作年限計算截止時間為考試年度當年12月31日。
自2022年起,首次報考一級建造師資格考試的人員,參照新版專業對照表內容選擇允許報名專業;2022年以前曾報考一級建造師資格考試且滾動期內存在有效成績的考生,仍可參照原專業對照表內容選擇允許報名專業。
免二科級別
符合考全科報名條件,于2003年12月31日前,取得建設部頒發的《建筑業企業一級項目經理資質證書》,并符合下列條件之一,可免試《建設工程經濟》和《建設工程項目管理》2個科目,只參加《建設工程法規及相關知識》和《專業工程管理與實務》2個科目的考試:
(一)受聘擔任工程或工程經濟類高級專業技術職務。
(二)具有工程類或工程經濟類大學專科以上學歷并從事建設項目施工管理工作滿20年。
增報級別
已取得一級建造師執業資格證書的人員,也可根據實際工作需要,選擇《專業工程管理與實務》科目的相應專業,報名參加考試。考試合格后核發國家統一印制的相應專業合格證明。該證明作為注冊時增加執業專業類別的依據。


